春意盎然的日子里,上海市民迎来一场以运动为名,能带来吃喝玩乐等多重享受的派对。4月28日,市体育局召开发布会,确认202....
外交部发言人郭嘉昆4月23日主持例行记者会。有记者提问,日前,巴拿马舆论批评美国对中美洲国家尤其是巴拿马的干涉和霸权行为....
5月9日,古琴音乐剧《蔡文姬》将在中国演艺网进行推出网络直播。作为该剧编剧、导演张赢继2017年首创古琴音乐剧《听琴》以....
随着人工智能大模型、新能源、机器人、海洋经济、低空经济等颠覆性技术的爆发式演进,技术集群的交叉效应催生出前所未有的产业形态,技术集群引爆产业革命的奇点,股权投资....
【核心理念】 使命:以科技赋能管道安全,以匠心构筑品质生活,让工作成为价值实现的舞台。 愿景:打造全球管阀行业标杆,成就员工幸福人生,引领绿色工业文明。 价值观....
大圣证券 上证报中国证券网讯7月24日,A股三大股指早盘震荡上行,沪指盘中再度触及3600点。截至午间收盘,沪指报3599.44点,涨0.48%;深证成指报11....
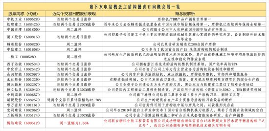
摘要:从周二领涨的细分方向来看高亿管理,以中铁工业(600528)、铁建重工(688425)为首的盾构机板块已经成为雅下水电站概念的核心领涨主线,市场人士解析,....
融可赢配 商场的利益角逐,本质就是一场“冒险投资”。 就在不久前,国产打印机龙头纳思达的一场“蛇吞象”式国际并购,最终以“血亏”200亿的方式离场。 有人用四个....
涉事公司中国黄金集团内蒙古矿业有限公司成立于2005年11月,法定代表人为张化武冠达管理,注册资本4亿人民币 投资时间网、标点财经快讯 7月24日冠达管理,中金....
中工网讯 7月16日至18日,内蒙古自治区包头市达茂旗总工会组织56名旗级劳模、先进工作者和一线职工点赢通,前往包头工人疗养院开展为期3天的疗休养活动。此次疗休....
浙江日报讯(记者 叶小西 刘琨)“一升的品牌沐浴用品,只花了15元。”近日下午1时,位于温州市鹿城区江滨西路的温州工会驿站总站里,来驿站休息的小哥张士虎在刚开张....
中工网讯 近日万德资本,贵州空港服务有限公司工会以“中国工人大思政课——巾帼劳模工匠宣讲”为精神引擎,以“非遗手作DIY”为实践载体,通过“思想淬炼+技艺传承”....
聊城日报记者 白文斌 李泽丰旭胜配资 今年以来,中通客车业务表现强劲,国内外订单持续不断。连日来,为按时交付订单,工人们战高温、斗酷暑,坚守在生产一线。在这份坚....
怀远策略文章加载中,请稍后...
11月5日清晨,威宁农信联社么站信用社携手么站镇政府民政办、新房社区“村村通”商户,共同走进么站养老院,开展“暖阳行动”专项金融服务,为院内老人送去一份秋日的温....
近日,北京瑞昌锦秀科技有限公司成立,注册资本1000万元,经营范围包含:物联网技术服务;集成电路销售;半导体器件专用设备销售;电子元器件零售等。企查查股权穿透显....
同花顺(300033)数据中心显示,首旅酒店(600258)12月5日获融资买入1457.75万元,当前融资余额1.48亿元,占流通市值的0.84%,低于历史2....
同花顺(300033)数据中心显示,亚信安全12月5日获融资买入1040.38万元,当前融资余额1.44亿元,占流通市值的1.95%,超过历史90%分位水平。 ....
继13部门联手严打炒币后,七家协会也联合发布风险提示,要求各会员单位不得在境内参与虚拟货币非法活动。 日前,中国互联网金融协会、中国银行业协会、中国证券业协会、....
同花顺(300033)数据中心显示,卓越新能12月5日获融资买入802.15万元,当前融资余额7860.82万元,占流通市值的1.22%,低于历史50%分位水平....
2026年北京元旦假期消费交出成绩单。1月4日,北京商报记者从各大商场获悉,元旦期间,各类主题活动接连不断,个别商场单日累计客流量超40万人次。北京市商务局发布....
近日,2026年开年第一股上海壁仞科技股份有限公司(以下简称“壁仞科技”)正式在香港联交所主板挂牌上市,绿鞋前融资规模为7.17亿美元,绿鞋后融资规模为8.25....
中新网上海1月4日电 2026“购在中国”暨新春消费季启动仪式3日在上海举办。 据悉,2026年商务部将继续组织开展“购在中国”系列活动,聚焦商品消费、服务消费....
南财智讯1月4日电,真爱美家公告,公司股票于2025年12月29日、30日、31日连续3个交易日收盘价格涨幅偏离值累计超过20%,根据《深圳证券交易所交易规则》....
春意盎然的日子里,上海市民迎来一场以运动为名,能带来吃喝玩乐等多重享受的派对。4月28日,市体育局召开发布会,确认2025年上海体育消费节于当天启幕,将一直持续....
外交部发言人郭嘉昆4月23日主持例行记者会。有记者提问,日前,巴拿马舆论批评美国对中美洲国家尤其是巴拿马的干涉和霸权行为,指责美借鼓吹不存在的“中国威胁”控制运....
5月9日,古琴音乐剧《蔡文姬》将在中国演艺网进行推出网络直播。作为该剧编剧、导演张赢继2017年首创古琴音乐剧《听琴》以来的又一次积极探索,张赢表示51我要配资....
山西证券04月29日发布研报称,给予新洁能(605111.SH,最新价:30.92元)买入评级。评级理由主要包括:1)功率半导体行业周期修复,公司产品结构向中高....
4月23日金多多配资,外交部发言人郭嘉昆主持例行记者会。 记者提问:据报道,美国总统特朗普对记者称,“与中国相处得不错,同中方谈判时不会采取强硬态度。对华145....
珀莱雅4月24日公告,2025年第一季度实现营业收入23.59亿元,同比增长8.13%;归属于上市公司股东的净利润3.9亿元,同比增长28.87%;基本每股收益....
每经AI快讯,5月5日,现货黄金突破3270美元/盎司关口,最新报3270.08美元/盎司,日内涨0.91%。....
4月23日新玺配资,华为鸿蒙智行携八大车型亮相上海车展。位于5.2展馆的鸿蒙智行展区是最热门的展馆之一,问界、智界、享界等新车吸引了众多观展人士体验。 本届车展....
牛津配资 证券日报网讯 完美世界(002624)6月16日在互动平台回答投资者提问时表示,公司会结合不同游戏产品的定位、类型、玩家需求等因素,在技术、玩法、运营....
康缘药业晚间公告,公司于近日收到国家药品监督管理局签发的玉女煎颗粒《药品注册证书》。玉女煎作为中医临床常用方剂之一道正网,用于治疗牙痛、牙周炎、口腔溃疡、消渴、....
怀远策略🥈十大配资公司排名股票配资公司坚持创新驱动的发展战略,不断探索新的投资模式和策略,以满足投资者日益增长的投资需求。